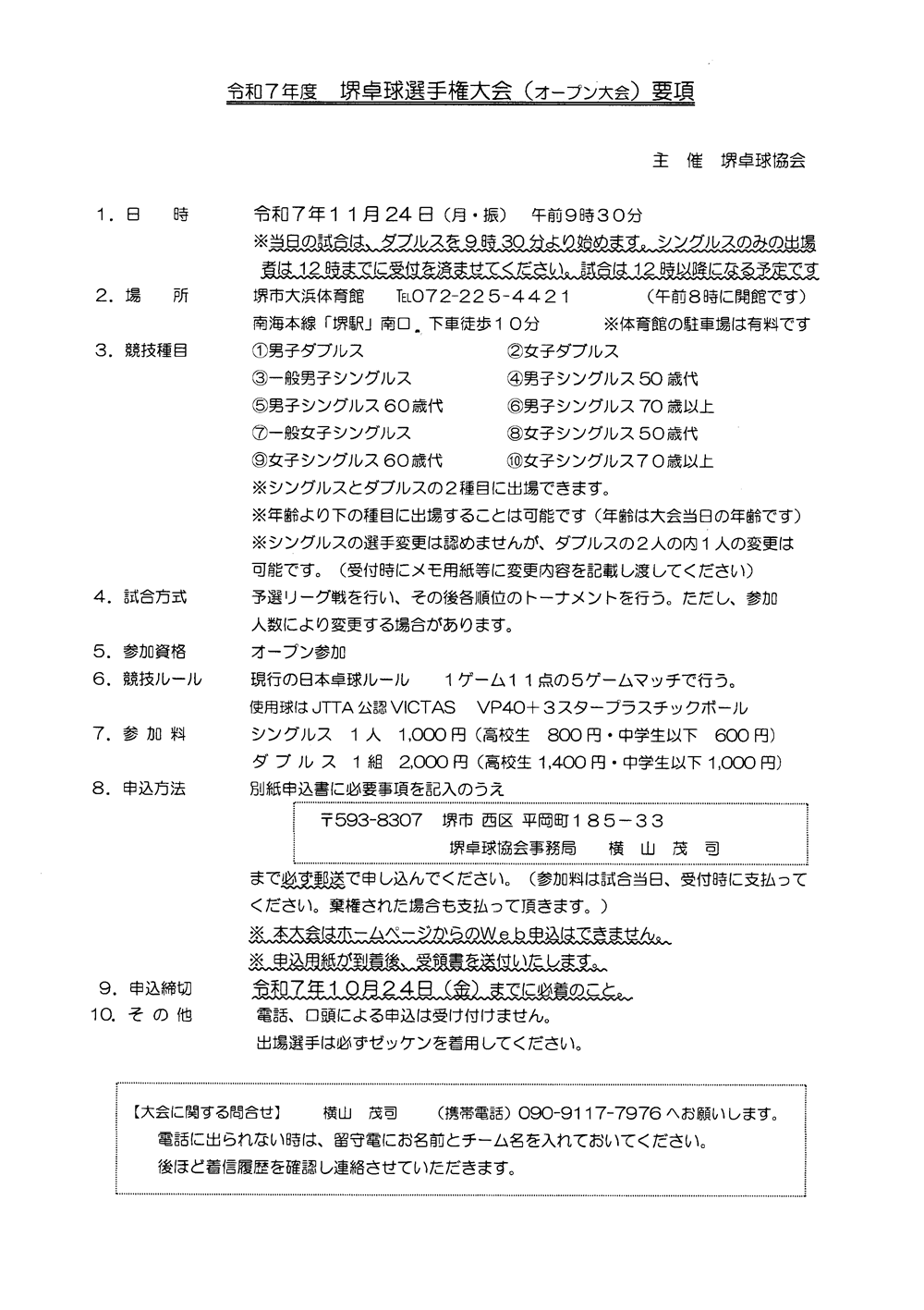
2025年7月6日 / 最終更新日時 : 2026年3月22日 wakasugi 大会予定 堺卓球選手権大会(オープン) 令和7年11月24日 ◎申し込みは上原宛又は問い合わせページの大会申し込みから申し込みください。 FacebookX コメントを残す コメントをキャンセルメールアドレスが公開されることはありません。 ※ が付いている欄は必須項目ですコメント ※ 名前 ※ メール ※ サイト 次回のコメントで使用するためブラウザーに自分の名前、メールアドレス、サイトを保存する。 Warning: Trying to access array offset on false in /home/osaka-mc/osaka-mc.com/public_html/pingpong/wp-content/plugins/siteguard/really-simple-captcha/siteguard-really-simple-captcha.php on line 353 上に表示された文字を入力してください。